Labs of MIT 6.5840(6.824): Distributed Systems.
- Complete the basic requirements for MapReduce
- Handling worker failures
- No data competition, a big lock ensures safety
- Pass lab test
- Communicate over TCP/IP and read/write files using a shared file system
❯ bash test-mr.sh
*** Starting wc test
--- wc test: PASS
*** Starting indexer test.
--- indexer test: PASS
*** Starting map parallelism test.
--- map parallelism test: PASS
*** Starting reduce parallelism test.
--- reduce parallelism test: PASS
*** Starting job count test.
--- job count test: PASS
*** Starting early exit test.
--- early exit test: PASS
*** Starting crash test.
--- crash test: PASS
*** PASSED ALL TESTS- Complete the basic requirements for Key/Value Server
- No data competition, a big lock ensures safety
- Pass lab test
❯ go test
Test: one client
... Passed -- t 3.3 nrpc 20037 ops 13359
Test: many clients ...
... Passed -- t 3.7 nrpc 85009 ops 56718
Test: unreliable net, many clients ...
... Passed -- t 3.3 nrpc 1161 ops 632
Test: concurrent append to same key, unreliable ...
... Passed -- t 0.4 nrpc 131 ops 52
Test: memory use get ...
... Passed -- t 0.6 nrpc 8 ops 0
Test: memory use put ...
... Passed -- t 0.3 nrpc 4 ops 0
Test: memory use append ...
... Passed -- t 0.5 nrpc 4 ops 0
Test: memory use many put clients ...
... Passed -- t 36.7 nrpc 200000 ops 0
Test: memory use many get client ...
... Passed -- t 22.6 nrpc 100002 ops 0
Test: memory use many appends ...
2024/05/15 12:48:26 m0 411000 m1 1550088
... Passed -- t 2.6 nrpc 2000 ops 0
PASS
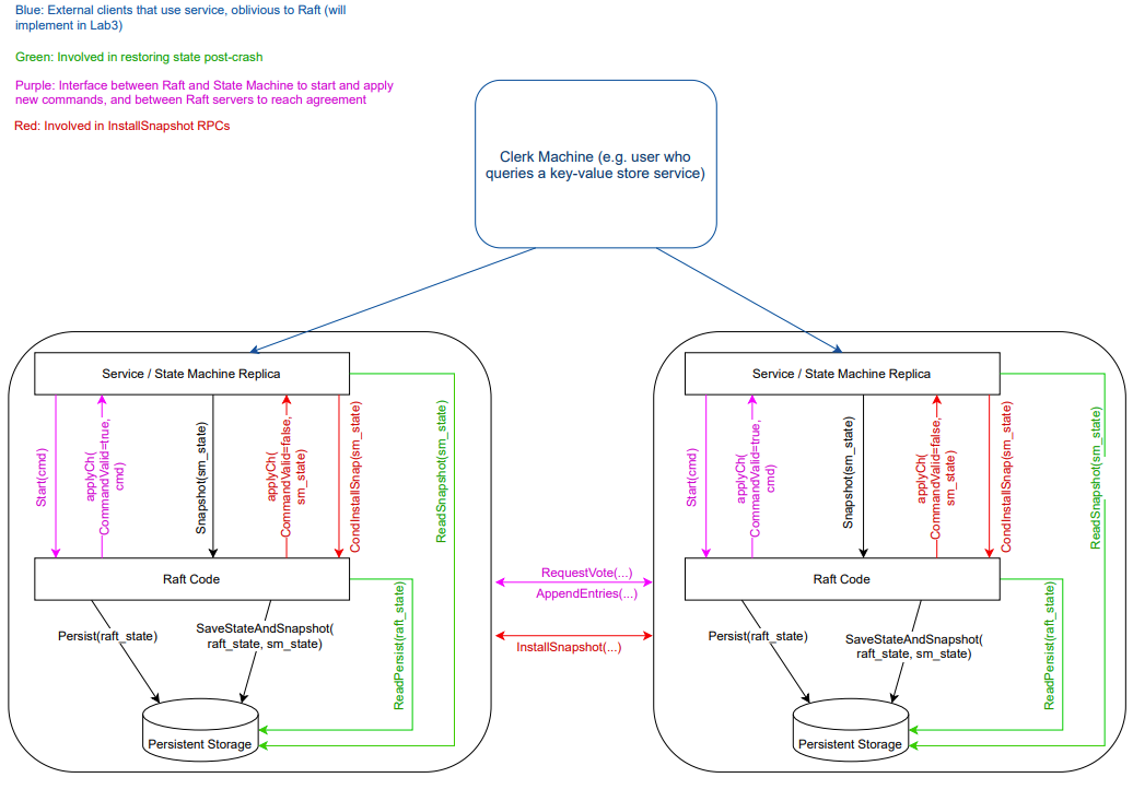
ok 6.5840/kvsrv 75.329s- Complete the basic requirements for Raft
- No data competition, a big lock ensures safety
- Pass the strict test of the lab
- Strictly follow experimental requirements and paper presentation
- Optimize the search for NextIndex
- Integrate Raft with Key/Value Server
- Implement client request handlers (Get, Put, Append)
- Pass lab test including fault tolerance scenarios
- Implement shardctrler and shardkv
- Pass the lab test and challenge test





