We read every piece of feedback, and take your input very seriously.
To see all available qualifiers, see our documentation.
There was an error while loading. Please reload this page.
1 parent 9a2f487 commit ad84bc7Copy full SHA for ad84bc7
hackpads/anubis/README.md
@@ -1,6 +1,6 @@
1
# Anubis
2
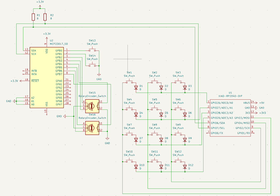
A not-so-little hackpad with 14 keys (12 in a matrix and 2 direct wired) and two EC11 rotary encoders.
3
-)
+
4

5

6

0 commit comments