目前k8s服务部署方式为直接调用api创建,环境的复制和迁移需要多套配置文件。现使用k8s operator方式,只需要少量配置文件,就可以迅速复制和迁移环境,还为后续完善operator调和机制打下基础。
k8s operator就是自定义的k8s controller,我们可以自定义资源(CRD),然后让operator监控这些资源,来代替用户做一些操作如创建Deployment、Service等。
- Kubernetes API Version: v1
- istio API version: v1beta1
- operator framework version: v1.0.0
- Kubernetes version: 1.16+
SQBApplicaiton负责操作Ingress、Service、VirtualService、DestinationRule
SQBDeployment负责操作Deployment
SQBDeployment有指向SQBApplication和SQBPlane的owner reference,以便SQBDeployment发生变更后SQBApplicaiton和SQBPlane可以接收到事件
与项目相关的配置,Deployment默认会继承这份配置,可以被SQBDeployment中的配置覆盖
apiVersion: qa.shouqianba.com/v1alpha1
kind: SQBApplication
metadata:
name: merchant-enrolment # 服务名
namespace: sqb # 命名空间
annotations:
qa.shouqianba.com/istio-inject: "false" # 是否开启istio注入
qa.shouqianba.com/ingress-open: "false" # 是否打开ingress
qa.shouqianba.com/delete: "xxx" # md5(metadata.name+salt)得到,salt保存在secret,表示明确删除
qa.shouqianba.com/passthrough-service: # 透传到Service的annotation,下同
qa.shouqianba.com/passthrough-destinationrule:
qa.shouqianba.com/passthrough-virtualservice:
qa.shouqianba.com/service-monitor: | # servicemonitor的endpoints
[{"port": "http-8080", "interval": "15s", "path": "/metrics"}]
spec:
# ingress相关配置
subpaths: # 没有启用istio注入,作用于ingress,启用istio注入,作用于virtualservice
- path: /v4
serviceName: sales-system-service
servicePort: 80
domains: # hosts,默认会配置 服务名+configmap的domainPostfix,可自定义
- class: nginx # ingress-controller对应的class
annotation:
key: value
host: "xx.com"
- class: nginx-vpc
annotation:
host: "xx.com"
# service相关配置
ports:
- name: http-80 # name命名规则:{istio支持的protocol}-{port}
port: 80
targetPort: 8080
protocol: TCP # k8s原生protocol
# deployment相关配置
replicas: 1 # 可选,副本数,默认1
image: # 镜像,必选
command: # 同k8s container的command
- sh
args: # 同k8s container的args
- ""
hostAliases: # 同k8s pod的hostalias
- hostnames:
- "xx.com"
ip: "1.1.1.1"
resources: # 资源限制
limits: # 可选
cpu: ""
memory: ""
requests:
cpu: ""
memory: ""
env: # 环境变量全量支持,与k8s原生保持一致,initContainer也使用同样的env
- name: "envvar"
value: ""
- name: "valueFrom"
valueFrom:
fieldRef:
fieldPath: ""
- name: "valueFrom"
valueFrom:
configMapKeyRef:
name: ""
key: ""
- name: "valueFrom"
valueFrom:
secretKeyRef:
name: ""
key: ""
healthCheck: # 健康检查,同时应用到livenessProbe和readinessProbe,exec,httpGet,tcpSocket三选一
exec:
command:
- ""
httpGet:
scheme:
port:
path:
tcpSocket:
port:
initialDelaySeconds: # 额外参数,可选
timeoutSeconds:
periodSeconds:
successThreshold:
failureThreshold:
volumes: # volume映射
- mountPath: "/path"
hostPath: "/path"
- mountPath: "/path2"
persistentVolumeClaim: true
- mountPath: "/path3"
configMap: "configmap"
- mountPath: /path4
downwardAPI:
- fileName: labels
fieldPath: metadata.labels
nodeAffinity: # 亲和性,只根据node的label选择,key表示node的label key
require:
- key: "role"
operator: "In" # In,NotIn,Exists,DoesNotExist,Gt,Lt
values:
- "qa"
- "crm"
prefer:
- weight: 100
key: "role"
operator: "In" # In,NotIn,Exists,DoesNotExist,Gt,Lt
values:
- "qa"
- "crm"
lifecycle: # lifecycle hook
init: # 使用busybox作为init-container执行一条命令,只支持exec,支持env和volumeMounts
exec:
command:
- ""
postStart: # exec,httpGet,tcpSocket三选一
exec:
command:
- ""
httpGet:
scheme:
port:
path:
tcpSocket:
port:
preStop: # 与postStart相同
status:
planes:
base: 1
test: 1
mirrors:
merchant-enrolment-base: 1表示环境位面,记录环境位面中有多少服务
apiVersion: qa.shouqianba.com/v1alpha1
kind: SQBPlane
metadata:
name: base # 环境名
namespace: sqb # 命名空间
annotations:
qa.shouqianba.com/delete: "xxx" # 明确删除
spec:
description: # 用途说明
status:
mirrors:
merchant-enrolment: 1
sales-system-api: 1与部署相关的配置,确定部署属于哪个项目,哪个环境位面,默认继承SQBApplication中的配置,可以修改。
apiVersion: qa.shouqianba.com/v1alpha1
kind: SQBDeployment
metadata:
name: merchant-enrolment-base # 部署名
namespace: sqb
annotations:
qa.shouqianba.com/delete: "xxx" # 明确删除
qa.shouqianba.com/public-entry: "true" #是否开启外网入口,默认不开启
qa.shouqianba.com/init-container-image: "docker.io/xxx" # 初始化容器镜像,默认为busybox
qa.shouqianba.com/special-virtualservice-ingressclass: "nginx" # 特性环境入口host作用于哪个ingress
qa.shouqianba.com/passthrough-deployment: # 透传到下游deployment的annotation
qa.shouqianba.com/passthrough-pod:
spec:
selector: # selector创建之后就不可修改,如果要修改则删除sqbdeployment重新创建
app: "merchant-enrolment" # 对应的SQBApp的名字,必选
plane: "base" # 对应的SQBPlane的名字,可选,默认为base
# 同SQBApplication的deploy配置,覆盖默认配置
replicas: 1
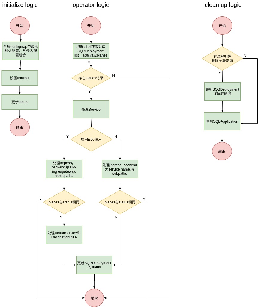
status:operator公共流程处理逻辑
SQBApplication controller处理逻辑
SQBPlane controller处理逻辑
SQBDeployment controller处理逻辑
configmap的data不能为空,否则operator不会生效。
configmap的namespace与manager保持一致,manager的namespace配置在config/manager/manager.yaml,configmap的name需要为operator-configmap
配置修改后只对之后创建的服务生效。
apiVersion: v1
kind: ConfigMap
metadata:
name: operator-configmap
namespace: qa
data:
ingressOpen: "false" # 集群服务默认是否创建ingress
istioInject: "false" # 集群服务默认是否开启istio注入
istioEnable: "false" # 集群是否安装istio
istioTimeout: "30" # istio超时时间,单位秒
istioGateways: | # istio的virtualservice的gateways配置
["istio-system/ingressgateway","mesh"]
domainPostfix: | # ingressOpen=true时SQBApplication的ingress host默认会配置SQBApplication name + domainPostfix 域名
{"nginx-vpc":"*.xx.com","nginx":"*.xx.com"}
deploymentSpec: | # deployment的spec的一些默认配置
{"template":{"spec":{"enableServiceLinks":false,"terminationGracePeriodSeconds":300}}}
imagePullSecrets: "reg-wosai"
specialVirtualServiceIngress: "nginx" # 特殊入口所在ingress,公网(nginx)、经典网络(nginx-internal)、vpc网络(nginx-vpc)
operatorDelay: "30" # 延迟处理时间
serviceMonitorEnable: "false"
victoriaMetricsEnable: "false"
initContainerImage: "busybox:1.32"
pvcEnable: "false"
baseFlag: "base"存放operator使用到的秘钥信息
apiVersion: v1
kind: Secret
metadata:
name: operator-secret
namespace: qa
data:
salt: "xxx" # md5的salt




